Информатика | 10 - 11 классы
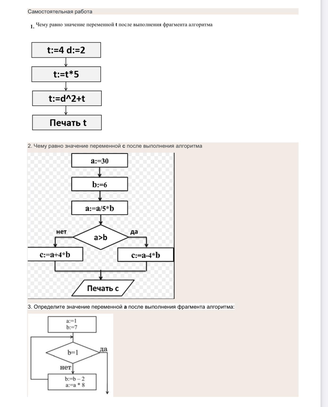
1. Чему равно значение переменной t после выполнения фрагмента алгоритма
2.
Чему равно значение переменной с после выполнения алгоритма
3.
Определите значение переменной а после выполнения фрагмента алгоритма
помогите пожалуйста срочно.

Чему будет равна переменная C После выполнения этой программы?
Чему будет равна переменная C После выполнения этой программы.

После выполнения команды присваивания с : = с * д значение переменной с равно 7 а значение переменной д равно 2?
После выполнения команды присваивания с : = с * д значение переменной с равно 7 а значение переменной д равно 2.
Чему были равны значения переменных с и д до выполнения указанной команды присваивания.

Определите значение переменной с после выполнения фрагмента алгоритма?
Определите значение переменной с после выполнения фрагмента алгоритма.
Схема :

Чему будет равна переменная sum после выполнения фрагмента программы :sum : = 0 ;for i : = 2 to 7 dosum : = sum + i ?
Чему будет равна переменная sum после выполнения фрагмента программы :
sum : = 0 ;
for i : = 2 to 7 do
sum : = sum + i ;

1. Определите значение переменной после выполнение фрагмента алгоритм 1) 256 2) 511 3) 255 4) 512 ?
1. Определите значение переменной после выполнение фрагмента алгоритм 1) 256 2) 511 3) 255 4) 512 .

ПОМОГИТЕ ПОЖАЛУЙСТА ДАЮ 30 Б После выполнения команды присваивания x : = x + y значение переменной x равно 7, а значение переменной y равно 29?
ПОМОГИТЕ ПОЖАЛУЙСТА ДАЮ 30 Б После выполнения команды присваивания x : = x + y значение переменной x равно 7, а значение переменной y равно 29.
Чему были равны значения переменных x и y до выполнения указанной команды присваивания?

Определите значение переменной а после выполнения фрагмента алгоритма?
Определите значение переменной а после выполнения фрагмента алгоритма.

После выполнения команды присваивания х : = х + у значение переменной х равна 10, а значение переменной у равно 17?
После выполнения команды присваивания х : = х + у значение переменной х равна 10, а значение переменной у равно 17.
Чему были равны значения переменной х и у до выполнения указанной команды присваивания?

После выполнения команды присваивания x : = x + y значение переменной x равно 3, а значение переменной y равно 16?
После выполнения команды присваивания x : = x + y значение переменной x равно 3, а значение переменной y равно 16.
Чему были равны значения переменных x и y до выполнения указанной команды присваивания?

Какое значение будет присвоено переменной b после выполнения программы?
Какое значение будет присвоено переменной b после выполнения программы?
На этой странице находится вопрос 1. Чему равно значение переменной t после выполнения фрагмента алгоритма2?, относящийся к категории Информатика. По уровню сложности данный вопрос соответствует знаниям учащихся 10 - 11 классов. Здесь вы найдете правильный ответ, сможете обсудить и сверить свой вариант ответа с мнениями пользователями сайта. С помощью автоматического поиска на этой же странице можно найти похожие вопросы и ответы на них в категории Информатика. Если ответы вызывают сомнение, сформулируйте вопрос иначе. Для этого нажмите кнопку вверху.


Відповідь :
1.
T = 24
2.
C = 12
3.
A = 512
Пояснення :
1)
t = 4 ; d = 2
t = t * 5 = 4 * 5 = 20
t = d ^ 2 + t = 2 ^ 2 + 20 = 4 + 20 = 24
2)
a = 30 ; b = 6
a = a / 5 * 6 = 30 / 5 * 6 = 36
Если a(36) > ; b(6) выполняеться значит идем по ветке "Да"
c = a - 4 * b = 36 - 4 * 6 = 12
3)
a = 1 ; b = 7
b не равно 1 значит идем по ветке "Нет"
b = b - 2 = 7 - 2 = 5
a = a * 8 = 1 * 8 = 8
Ветка "Нет" опять возвращает нас к условию b = 1 и мы опять идем по ветке нет потому что b = 5
b = b - 2 = 5 - 2 = 3
a = a * 8 = 8 * 8 = 64
Ветка "Нет" опять возвращает нас к условию b = 1 и мы опять идем по ветке нет потому что b = 3
b = b - 2 = 3 - 2 = 1
a = a * 8 = 64 * 8 = 512
А теперь b = 1 и условие выполняеться и ветка "да" выводит нас из цикла.